As someone who’s spent years in the trenches with the PI System, working alongside operations, maintenance, and data teams, I can tell you firsthand: bad data in operations is a safety risk, a business risk, and a massive time sink.
And it’s not just about the data itself. It’s about knowing where it came from, what’s changed, and whether you can trust it when it matters most.
That’s why I’m excited to share the launch of Tycho Data Osprey for PI System, a tool built specifically to bring data quality, context, and control into the hands of operations teams.
Osprey Works Where You Work
Operations teams live in PI Vision, PI Data Archive, and PI Asset Framework (AF).
IT and data teams work in reports, logs, and asset hierarchies.
But too often, neither side has visibility into data quality issues until it’s too late.
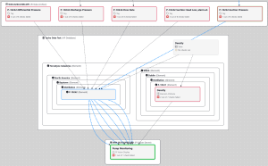
Tycho Data Osprey closes that gap, embedding live data quality checks, issue flags, and lineage tracking directly into the tools operations already use, without extra dashboards or disconnected systems.
🔑 Key Capabilities
✅ Label Critical Assets
Label mission-critical and safety-critical assets in your PI AF hierarchy. Osprey will continuously monitor all data streams for data quality issues and flag them visibly against criticality so support teams can properly prioritize and management knows how poor data quality is impacting their business and decision-making.

✅ Data Lineage for Root Cause Analysis
When a sensor or calculated attribute shows bad data, trace it upstream. See exactly which PI Tags, AF Attributes, and systems are contributing to the problem so you can quickly identify whether it’s a sensor fault, calculation error, or configuration issue.

✅ Revision History for Change Tracking
Osprey captures revisions and changes to critical data points, including updates to AF Attributes, calculation formulas, or tag mappings, so you can see what changed, when, and who made the change.

✅ Targeted Data Quality Reporting
Stop guessing where the issues are. Generate focused data quality reports that show exactly where problems exist, broken down by asset type, criticality, site, or system, helping prioritize the issues that impact safety, uptime, and operational performance the most.

Why It Matters
Operations teams need to trust the data they use every day, whether it’s for monitoring equipment, making control room decisions, or reporting to leadership.
Tycho Data Osprey for PI System brings confidence back to operational data by:
-
Highlighting critical issues where they happen
-
Making it clear what’s safe, what’s not, and what needs attention
-
Giving data and operations teams a shared source of truth
-
Enabling fast root cause analysis when something goes wrong
-
Tracking changes to prevent repeat issues
It’s about bringing clarity and accountability to the data behind your operations.
Ready to See It in Action?
If your team depends on PI System data to keep your plant running safely and efficiently. Osprey is built for you.
